Outils pour utilisateurs

Outils du site


wiki:tutoriels:blender2.8:blender2.8:interface

Ceci est une ancienne révision du document !


Interface



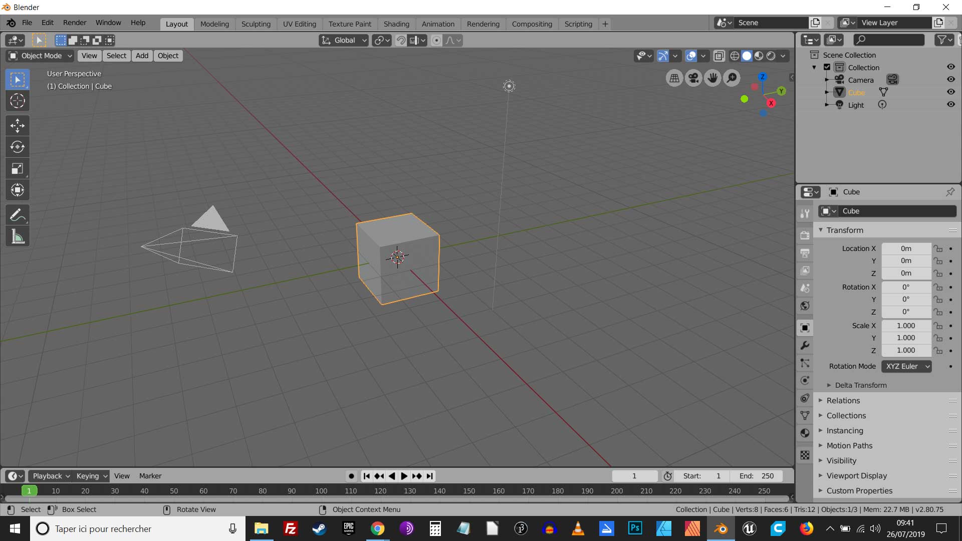
L'interface de Blender est dense, ne vous laissez pas impressioner! Il est vivement conseillé de conserver le logiciel en anglais, les ressources disponibles étant essentiellement en anglais.

  • topbar: accès aux différents onglets du logiciel
  • 3dviewport: vue 3D
  • timeline: ban de montage
  • outliner: navigateur de la scène
  • properties: propriétés
  • statusbar: barre de statut

Customiser l'interface

  • [RB] à la limite de la vue principale, un Menu apparaît et permet de spliter ou joindre les zones de l'interface.

Veillez à enregistrer votre configuration File > Defaults > Save Startup Files


Retour au Sommaire

Suivant

wiki/tutoriels/blender2.8/blender2.8/interface.1608647355.txt.gz · Dernière modification: 2020/12/22 15:29 de tomaok02