Outils pour utilisateurs

Outils du site


wiki:tutoriels:blender:blender:architecture-simple-4

Architecture simple 4

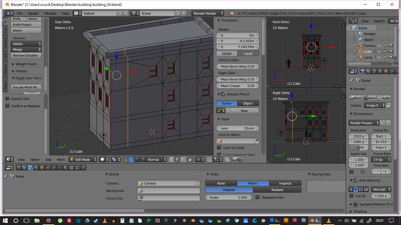
Création du toit

  • Alt + RMB or Select Edge Loops
  • F - Create Face

  • I - Inset faces
  • E - Extrude

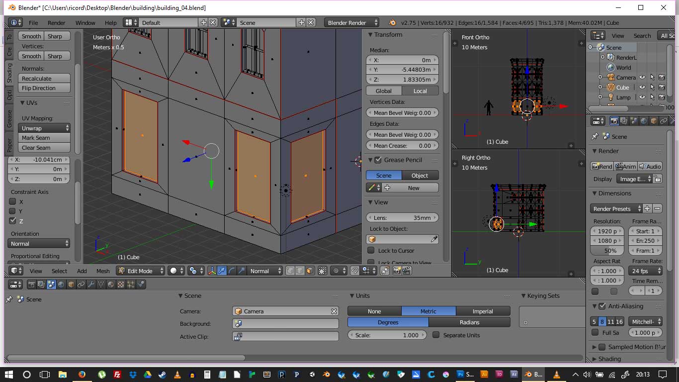
Rez de chaussée

  • Select vertices
  • G+G + Ctrl

  • Ctrl + E - Menu Edges
  • Clear & Mark Seam du Rez de Chaussée
  • et compléter celles du toit

  • I - Inset Faces
  • Ctrl + E - Menu Edges
  • Mark seam
  • E - Extrude

Toit

  • Select vertices
  • + J - join

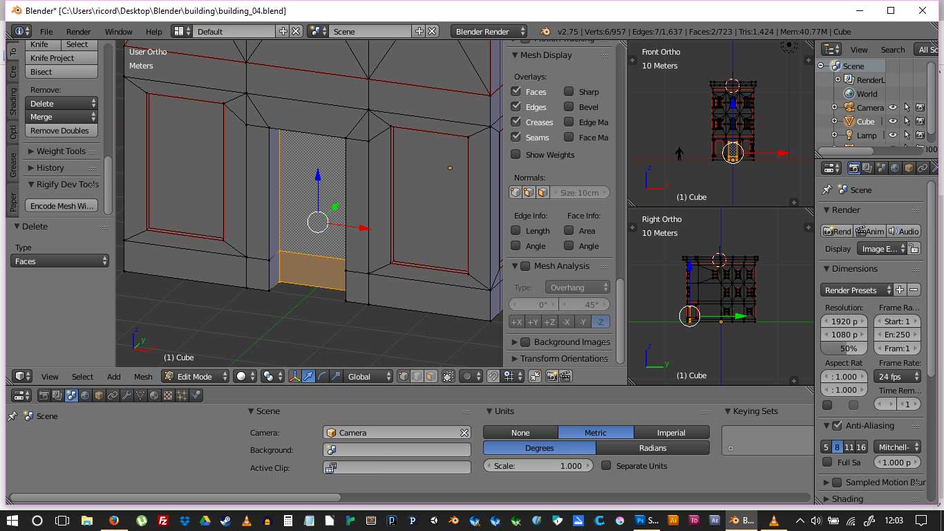
Porte entrée

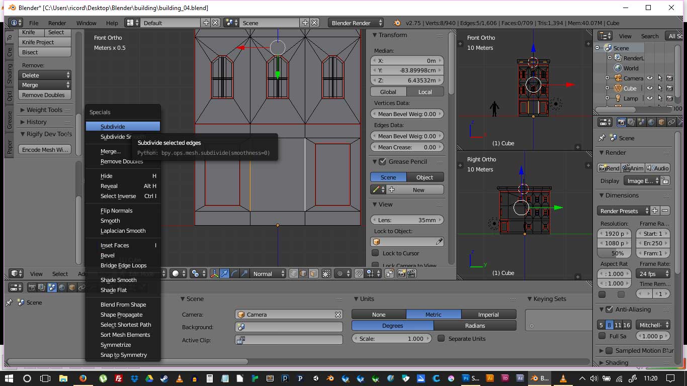
  • Sélectionner 2 Edges porte
  • W - menu specials
  • Subdivide

  • Grab Edge Z
  • Select 3 Edges
  • W - menu specials
  • Subdivide
  • Number of cuts: 2

  • Median Point
  • Scale X
  • Select Vertex
  • J - Join

  • Select Faces
  • E - Extrude
  • X - Delete face (seuil)

  • Select Edges
  • Ctrl + E - Menu Edges
  • Mark Seam

Retour au sommaire

Architecture simple 5

wiki/tutoriels/blender/blender/architecture-simple-4.txt · Dernière modification: 2017/01/30 09:17 (modification externe)