Outils pour utilisateurs

Outils du site


wiki:memoires:mode-durable:mode-durable

Mode Durable

  • Porteuse du projet : Sévan PAPAZIAN
  • Date : 2019/2020
  • Contexte : Mémoire
  • Fichiers : […]
  • Liens : […]

Description

Étudiant passionné par le secteur de la mode je me suis rapidement intéressé aux dégâts écologiques causés par ce domaine d’activité, en effet j’ai depuis longtemps conscience des enjeux contemporains environnementaux, en particulier que le réchauffement climatique et une réalité. La mode et le luxe sont de grand contributeurs de ce phénomène, en faisant partie des industries les plus polluantes au monde. J’ai étais notamment étonnés qu’une célèbre marque anglaise, Burberry, ait brulé en 2017 l’équivalent de 31 millions d’euros de marchandises invendues. La maison justifiait sa décision en précisant travailler avec des entreprises spécialisées pour réutiliser l’énergie de l’opération.

Tim Farron, le porte-parole sur l’environnement du parti des libéraux-démocrates, a considéré toutefois que c’était une pratique “scandaleuse”, car selon lui “recycler est bien meilleur pour l’environnement”.

J’ai voulus comprendre l’évolution de l’image des marques de luxe dans la mode face aux attentes de développement durable, qu’elle était la place du designer dans cette mutation et quels sont les freins potentiels à cette transformation.

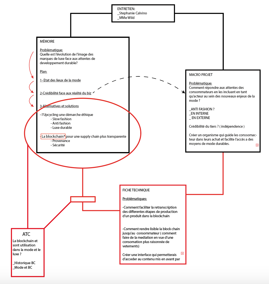
Problématique

Quelle est l’évolution de l’image des marques de luxe face aux exigences de développement durable?

Plan

1-Etat des lieux de la mode/ Développement durable

Sociologie de la mode

  1. zimmel moneyron
  2. société occidentale

Consumérisme et fast fashion

  1. Une trop grande vitesse
  2. Hype luxe et streetwear

L’emergence d’une prise de conscience

  1. Mouvement anti sweat shop
  2. Mouvement fashion revolution
  3. Développement durable

2- Crédibilité face à la réalité du business

Ethique et préservation du vivant

Le Marketing

  1. marketing créateur de valeurs émotionnelles
  2. une volonté des clients de consommer mieux
  3. Green Washing
  4. Le cause related marketing

Legislation et incitation

  1. La Rse que dis la loi
  2. L’entreprise a mission
  3. Economie Circulaire

3- Les alternatives et solutions

l’Upcycling une démarche éthique

  1. Slow fashion
  2. Anti fashion
  3. Luxe durable

La blockchain pour une supply chain plus transparente

  1. Provenance
  2. Sécurité

Dispositifs techniques


Aujourd'hui la société à démontrée sont attachement à des valeurs écologiques, on assiste à une mobilisation globale en faveur de l'environnement sur tout les plans et la mode n'y échappe pas. Mon but serait d'utiliser les outils techniques adéquats afin de pouvoir créer un système de classification indépendant permettant d'une part aux consommateurs d'avoir un regard plus large sur les ressources et sur les conditions de production dans le secteur de la mode de luxe. Et d'autre part de pouvoir consommer de manière plus consciente en proposant un système de valorisation des initiatives durables. Dans ce but les outils que je compte mettre à profit sont:

* GDevelop
* Systeme RFID
* Arduino + Processing
* QRcode
* (...)

OBJECTIF n1

Les alternatives qui intègrent les enjeux éthiques dans le secteur de la mode et du luxe sont nombreuses, mais ont aussi des limites. L’une d’entre elles, et non des moindres, est le manque de transparence sur la supply chain. En effet, même si une marque source des fibres en coton bio, elle n’a pas le contrôle total sur sa chaîne de production, et ce contrôle peut s’avérer plus périlleux qu’escompté. La nouvelle technologie pourrait être la solution, notamment avec la technologie blockchain. Popularisée ces dernières années grâce aux crypto-monnaies, cette technologie désigne un système décentralisé, sans intermédiaires, qui rassemble tous les acteurs de la chaîne logistique sur une même plateforme. Dès qu’une transaction est réalisée, elle produit un historique. Les transactions allant de la fabrication à la vente sont documentées sur une seule et unique plateforme. Avec cette technologie, le client pourra être informé du lieu de fabrication du produit, de qui l’a fabriqué et dans quelles conditions. Ce système fournira également les compositions du tissu, les fibres ou les produits chimiques qui ont été utilisés. En somme, il s’agit de rendre chaque étape visible.

OBJECTIF n2

MOYEN N1

Mise en place du code

TangramShape[] tangramset;
float tangramside;
PFont mono;
PImage img;
PImage img2;
int time;

void setup() {
  //size(displayWidth,displayHeight);


  size(500, 700);
  background(255);
  img = loadImage("fond3.png");  // Load the image into the program  
  

  tangramside = height/2;
  tangramset = new TangramShape[7];
  tangramset[0] = new TangramShape(new PVector(40, 30), tangramside, 2);
  tangramset[0].setRotation(-HALF_PI*2);
  tangramset[1] = new TangramShape(new PVector(90, 30), tangramside, 3);
  //tangramset[1].setRotation(HALF_PI*2);
  tangramset[2] = new TangramShape(new PVector(180, 30), tangramside, 3);
  tangramset[3] = new TangramShape(new PVector(270, 30), tangramside, 1);
  tangramset[3].setRotation(-HALF_PI*2);
  tangramset[4] = new TangramShape(new PVector(300, 130), tangramside, 1);
  tangramset[5] = new TangramShape(new PVector(400, 30), tangramside, 2);
  tangramset[5].setRotation(-HALF_PI*2);
  tangramset[6] = new TangramShape(new PVector(480, 30), tangramside, 3
    );
} 

{
}

void draw() {
  background(255);

  

  image(img, 0, 0);


  for (int i=0; i<tangramset.length; i++) {
    tangramset[i].update(mouseX, mouseY);
    tangramset[i].display();
  }
  timer();
}


void clear() { 
  tangramset[0].location = new PVector(40, 30);
  tangramset[0].setRotation(-HALF_PI*2);
  tangramset[1].location = new PVector(90, 30);
  //tangramset[1].setRotation(HALF_PI);
  tangramset[2].location = new PVector(180, 30);
  tangramset[2].setRotation(0);
  tangramset[3].location = new PVector(270, 30);
  tangramset[3].setRotation(-HALF_PI*2);
  tangramset[4].location = new PVector(300, 130);
  tangramset[4].setRotation(0);
  tangramset[5].location = new PVector(400, 30);
  tangramset[5].setRotation(-HALF_PI*2);
  tangramset[6].location = new PVector(480, 30);
  tangramset[6].setRotation(0);
}


void mouseReleased() {
  for (int i=0; i<tangramset.length; i++) {
    tangramset[i].click(mouseX, mouseY);
  }
}

void keyReleased() {
  if (key == ' ') {
    for (int i=0; i<tangramset.length; i++) {
      if (tangramset[i].selected) {
        tangramset[i].rotation+=PI/4.0;
      }
    }
  }
  if (key == 'b') {
    for (int i=0; i<tangramset.length; i++) {
      if (tangramset[i].selected) {
        tangramset[i].rotation-=PI/36.0;
      }
    }
  }
  if (key == 'n') {
    for (int i=0; i<tangramset.length; i++) {
      if (tangramset[i].selected) {
        tangramset[i].rotation = 0;
      }
    }
  }
  if (key == 'm') {
    for (int i=0; i<tangramset.length; i++) {
      if (tangramset[i].selected) {
        tangramset[i].rotation+=PI/36.0;
      }
    }
  }
  if (key == 'c') {
    clear();
  }
  if (key == 'l') {
    for (int i=0; i<tangramset.length; i++) {
      tangramset[i].showstroke = !tangramset[i].showstroke;
    }
  }
}

class TangramShape {
  PVector location;
  float rotation = 0;
  float squareside;
  float gridunit;
  int shapetype;
  boolean selected = false;
  boolean mouseover = false;
  boolean showstroke = true;

  TangramShape(PVector loc, float sqs, int typ) {
    location = loc;
    squareside = sqs;
    gridunit = squareside/8.0;
    shapetype = typ;
  }

  void display() {
    pushMatrix();
    translate(location.x, location.y);
    rotate(rotation);
    if (selected) {
      stroke(255, 0, 0);
      strokeWeight(2);
    } else {
      strokeWeight(1);
      if (showstroke) {
        stroke(255);
      } else {
        stroke(0);
      }
    }
    fill(0);
    switch(shapetype) {
    case 0: // Big triangle
      triangle(-4*gridunit, -2*gridunit, 4*gridunit, -2*gridunit, 0, 2*gridunit);
      if (mouseover) {
        stroke(255);
        ellipse(0, 0, gridunit/2, gridunit/2);
      }
      break;
    case 1: // Middle triangle
beginShape();
      vertex(-40,0);
      vertex(0, 0);
      vertex(40, -20);
      vertex(40, -40);
      vertex(-40, -40);
      vertex(-40, 0);
      endShape();

      if (mouseover) {
        stroke(255);
        ellipse(0, 0, gridunit/2, gridunit/2);
      }
      break;
    case 2: // Small triangle
      beginShape();
      vertex(-80, -10);
      vertex(-20, 0);
      vertex(-20, 0);
      vertex(0, -10);
      vertex(20, 0);
      vertex(80, -10);
      vertex(80, -40);
      vertex(40, -40);
      vertex(40, -120);
      vertex(-40, -120);
      vertex(-40, -40);
      vertex(-80, -40);
      vertex(-80, -10);

      // vertex(-40,-5);
      //vertex(-10,0);
      //vertex(-10,0);
      //vertex(0,-5);
      //vertex(10,0);
      //vertex(40,-5);
      //vertex(40,-20);
      //vertex(20,-20);
      //vertex(20,-60);
      //vertex(-20,-60);
      //vertex(-20,-20);
      //vertex(-40,-20);
      //vertex(-40,-5);

      endShape();
      if (mouseover) {
        stroke(255);
        ellipse(0, 0, gridunit/2, gridunit/2);
      }
      break;
    case 3:  // Square
      beginShape();
      vertex(-50, 0);
      vertex(50, 0);
      vertex(40, 160);
      vertex(4, 160);
      vertex(0, 50);
      vertex(-4, 160);
      vertex(-40, 160);
      vertex(-50, 0);
      endShape();

      if (mouseover) {
        stroke(255);
        ellipse(0, 0, gridunit/2, gridunit/2);
      }
      break;
    case 4:  // Rhomboid
      quad(-3*gridunit, -3*gridunit, gridunit, -4*gridunit, gridunit, -4*gridunit, 4*gridunit, gridunit);
      if (mouseover) {
        stroke(255);
        ellipse(0, 0, gridunit/2, gridunit/2);
      }
      break;
    }
    popMatrix();
  }

  void setRotation(float rot) {
    rotation = rot;
  }

  void update(float x, float y) {
    if (dist(x, y, location.x, location.y) < 2*gridunit) {
      mouseover = true;
    } else {
      mouseover = false;
    }
    if (selected) {
      location.x = x;
      location.y = y;
    }
  }

  void click(float x, float y) {
    switch(shapetype) {
    case 0: // Big triangle
      if (dist(x, y, location.x, location.y) < gridunit) {
        selected = !selected;
      }
      break;
    case 1: // Middle triangle
      if (dist(x, y, location.x, location.y) < gridunit) {
        selected = !selected;
      }
      break;
    case 2: // Small triangle
      if (dist(x, y, location.x, location.y) < gridunit) {
        selected = !selected;
      }
      break;
    case 3:  // Square
      if (dist(x, y, location.x, location.y) < gridunit) {
        selected = !selected;
      }
      break;
    case 4:  // Rhomboid
      if (dist(x, y, location.x, location.y) < gridunit) {
        selected = !selected;
      }
      break;
    }
  }
}

void timer() {
  time++;
  if (time>10000) {
    time = 0;  
    saveFrame();
     background(255);
     clear();
     
  }
}

experience vr

Dystopia est une expérience en réalité virtuelle permettant d’évoluer dans deux projections dystopique c’est deux « futurs » sont des potentialités qui émerge de nos choix face à la crise écologique.

-Piquance vol.1 est une dystopie qui se déroule en l’an 3000 dans laquelle la société de consommation à menée à sa perte la terre. Dans ce monde la couche d’ozone n’existe plus et le dérèglement climatique engendré par sa disparition a fait de notre planète un monde de feu et de lave. Cependant force de la faculté d’adaptation l’Homme a évoluer force de ces capabilités humaines qu’il met tout les jours au service de sa survie le principe d’entropie a disparu chez lui il est maintenant un être de fusion. Des piques lui on poussés sur le corps en reaction à son environnement qui lui est hostile.

-Plantasia se déroule en l’an 2300 une époque dans laquelle la société de consommation et ses dérives ont fait prendre conscience aux Humains de l’urgence écologique. Le déclenchement de cette soudaine prise de conscience est l’apparition d’une mystérieuse comète verte dotée d’une force régénératrice verte sans précédent elle donna une seconde chance à la terre. Trois étape suffire à régénérer la terre, ces trois actes sont les fondements meme de la religion Plantasia et des dogmes alors instaurés dans le but de protéger la nature. C’est ainsi que l’Humanité se mit a vénérer le vert et la nature comme une religion forte de ses erreurs passées.


Documents techniques

Fiche arts, techniques & civilisations

[…]


Fiche de lecture

[…]


Rapport de stage

[…]


Entretien

[…]


Lexique

[…]


Bibliographie

  • Le Figaro, Burberry a brûlé pour plus de 30 millions d’euros d’invendus, 19 juillet 2018,
  • Fashion Network, France : la consommation d’habillement en net recul en 2018 selon l’IFM
  • (…)
wiki/memoires/mode-durable/mode-durable.txt · Dernière modification: 2020/03/02 13:42 (modification externe)